聯系我們 / Contact us
地址:北京市東城區東直門北大街四号樓
郵箱: wendy@newiser.com.cn wangzhifang@newiser.com.cn
轉型:從講師TTT到引導師FTT
文章來源:北京智慧傳承管理顧問有限責任公司 人氣: 發表時間:2016-05-26傳統TTT課程(Training the Trainer to Train)作爲經典的内訓師入門級培養課程,在各類企業内訓師隊伍建設過程中發揮了重要的價值與作用。很多知名企業界培訓人士正是在TTT課程的引領下轉入到培訓領域,加之個人的持續努力與修行,獲得今天的名譽與成就。
日常項目溝通中,我們也時常聽到企業培訓經理們的抱怨:
“連着三年都上TTT,知名的老師請了一遍,明年内訓師培養該怎麽做”;
“傳統的TTT培訓效果并不令人滿意,培訓後很多内訓師還是不能獨立勝任授課與研讨引導任務”;
“培養方式單一,如何構建内訓師學習發展路徑,加速内訓師勝任不同層級的任務”;
“内訓師接受過TTT培訓後,還能學習什麽課程?”
從這些抱怨的背後,我們可以清楚的感知到:傳統TTT課程短期内能幫助内訓師掌握“成人心理學基礎知識認知”、“台風台貌塑造”、“表達呈現技巧”、“課堂掌控技巧”等基礎性知識與技能,解決的是“入門”問題。但是,TTT課程解決不了内訓師的“發展”與“轉型”問題。
我們往往容易被“講師”的字面意思所誤導,認爲企業講師的任務就是“講”課,“口若懸河”是講師的重要标志。但是,企業培訓領域出現的一些新趨勢,以及這些趨勢對内訓師角色與任務的新要求,是“講課”等内訓師傳統角色任務無法滿足的。
因此,探索内訓師新角色、新任務,及其培養途徑是一件有價值的事情。
一、團隊學習 — 企業學習發展的新趨勢
團隊學習是指集體性學習,它是集體成員之間的互相學習、互相交流、互相啓發、産生智慧催化的過程。企業中日益增多的行動學習研讨會、戰略規劃研讨會、團隊建設活動、項目複盤活動、文化傳播與共識活動、績效改進研讨會、業務分析與決策研讨會、跨部門溝通與共識研讨會等活動中都或多或少閃爍着團隊學習的影子,涵蓋着團隊學習的雛形。
團隊中的學習者已不再是孤立的個體學習者,而成爲承擔整體學習使命的團隊成員,并從團隊中獲得接納感、安全感、歸屬感和責任感。學習者之間以團隊學習的共同願景爲目标,以嚴格有序化的分工合作爲相互聯系的紐帶,他們共享學習資源、共闖學習難關,共創學習成就,成爲不可分割學習共同體。
團隊學習相對應概念是個體學習,例如大部分的課堂面授課程、網上學習、自學閱讀都是個體學習形式。與個體學習相比,在團隊學習共同體之中,學習的成果必将大大超過個體學習者的總和;而且團隊學習能使每一個學習者在學習群體中最充分地施展多方面的創造性潛能,獲得健康和諧的發展。從個體學習到團隊學習,将成爲企業學習發展的趨勢。
那麽,團隊學習過程中内訓師将承擔何種關鍵角色任務?将發展那些核心能力?如何發展這些核心能力?
二、引導師— 企業内訓師新角色
從個體學習到團隊學習,将成爲企業學習發展的趨勢。這要求未來企業的中高級内訓師需要承擔“團隊學習引導者”的角色,不但能引發“個體學習”,還能促動“團隊學習”,内訓師行爲的焦點将轉變爲創建良好的團隊學習關系、促進成員間經驗對話與反思,進而催化團隊智慧的生成,最後促成團隊共識性行動方案。“團隊學習引導者”既“引導師”的角色更像是導航員、反光鏡、能耐住性情的聆聽者、過程管理者與協調者……。
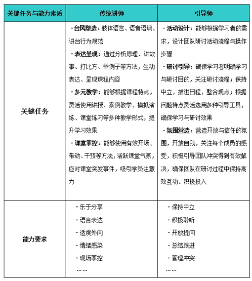
因此,引導師的關鍵任務與能力要求都不同于傳統講師:

引導師的關鍵任務與能力要求不同于傳統講師,那麽如何對引導師進行專業發展與訓練,幫助傳統講師向引導師轉身?
三、FTT —從講師到引導師的轉身利器
内訓師引導技術訓練活動FTT(Facilitation Technologies of the Trainer),是引導師專業能力發展的框架性活動,能幫助中高級内訓師深刻理解團隊引導的理念,掌握有效的團隊智慧發散與收斂引導工具,進而提高駕馭互動式教學活動、戰略規劃研讨會、團隊建設活動、項目複盤活動、文化傳播與共識活動、績效改進研讨會、業務問題分析與決策研讨會、跨部門溝通與共識研讨會等團隊學習活動的能力,進而實現傳統講師向引導師的轉身。

圖:引導師專業能力發展框架模型

智慧傳承:組織經驗沉澱與傳承一站式解決方案專家
相關新聞
- 《華爲基本法》可以被鎖在抽屜裏了!中國咨詢業奠基人彭劍鋒談管理咨詢的使命與價值[2016-04-30]
- 分層分類:内訓師階梯式培養課程體系[2016-04-22]
- 祝賀百度獲得培訓雜志2016年度“最佳學習項目”獎![2017-04-07]
- 基于崗位經驗萃取的課程開發[2016-11-21]
- 内部課程研發,從這裏開始...[2016-08-15]
